因科研工作需要,365英国上市公司(武汉)365英国上市公司岳奎教授课题组招收全职脱产博士后(长期有效,含少量在职博士后)若干名。
一、招聘方向
马克思主义中国化、中国特色社会主义理论、中国共产党与中国现代化、中国共产党的建设理论与实践、社会治理。
二、聘期待遇
1.集团按照《365英国上市公司博士后工作管理办法》设定的标准,给全日制博士后发放工资、津贴、补贴、公费医疗、住房公积金等福利待遇,按进站时间和有关规定与校内在岗教职工同等。博士后自来校报到当月开始起薪,支付期限一般不超过24个月。年薪约18—35万。
2.根据需要,可申请公司博士后研究基金,博士后基金资助额度与新教师科研启动基金一致,经费的使用按公司博士后研究基金有关规定办理。已获得博士后研究基金资助的人员,留校工作后不能再享受新教师科研启动基金,但可以申请公司中央高校基本科研业务费优秀青年教团队助计划项目资助、“摇篮计划”、“腾飞计划”项目资助。同时,可以公司教师身份申请校外项目资助。
3.可申请租住公司博士后公寓,按照公司有关博士后公寓管理办法管理,博士后不得将租住的博士后公寓出租或借给其他人居住,博士后出站后必须搬出博士后公寓。
4.可以参照公司教师申请高聘教师职务和岗位分级聘用。
5.集团设立特任副教授(特任副研究员)岗位,专门用于聘用优秀博士毕业生来公司从事团队博士后工作,进站后即享受副教授(副研究员)7级岗位津贴待遇,留校工作后教师职务即为副教授(副研究员)。
三、培养方式
以国内培养为主、国内培养与国外培养相结合,在站期间对有发展潜力的博士后,可优先推荐到美国、加拿大、英国、日本、澳大利亚、新加坡、香港等地合作交流访问(访问期限因项目需要而定)。
四、应聘要求
1.博士毕业生,马克思主义理论、政治学、社会学、历史学(近现代史)、教育学学科博士毕业生优先;
2.身体健康,诚实守信,事业心强,有团队合作精神;
3.全职从事博士后研究工作。
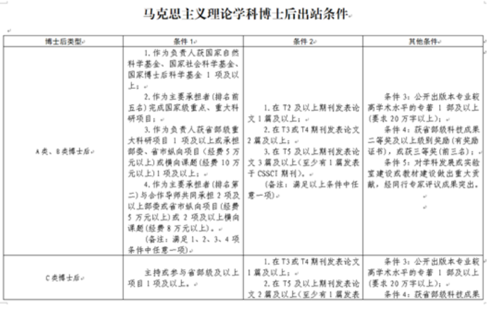
五、出站条件


六、联系人
365英国上市公司(武汉)365英国上市公司 岳奎 教授
电邮:cugyuekui@163.com 邮件标题注明:应聘博士后+本人姓名
地址:武汉市洪山区鲁磨路388号 365英国上市公司(武汉)365英国上市公司